主持校级大创项目
黑龙江省共青团实践育人工作课题《高校共青团引导大学生投身科技创新的载体机制研究》
项目实验的总体设计与专业技术方面的指导
主持校级大创项目
黑龙江省共青团实践育人工作课题《高校共青团引导大学生投身科技创新的载体机制研究》
项目实验的总体设计与专业技术方面的指导
| 序号 | 学生 | 所属学院 | 专业 | 年级 | 项目中的分工 | 成员类型 |
|---|---|---|---|---|---|---|
|
|
高冬雪 | 动物科技学院 | 动物科学 | 2021 | 实验数据分析 |
|
|
|
侯永威 | 动物科技学院 | 动物科学 | 2021 | 负责人 |
|
|
|
李佳瑶 | 动物科技学院 | 动物科学 | 2022 | 实验数据分析 |
|
|
|
刘艺涵 | 动物科技学院 | 动物科学 | 2022 | 实验资料汇总 |
|
|
|
肖明月 | 动物科技学院 | 动物医学 | 2020 | 实验室测定 |
|
| 序号 | 教师姓名 | 所属学院 | 是否企业导师 | 教师类型 |
|---|---|---|---|---|
|
|
李嘉欣 | 动物科技学院 | 否 |
|
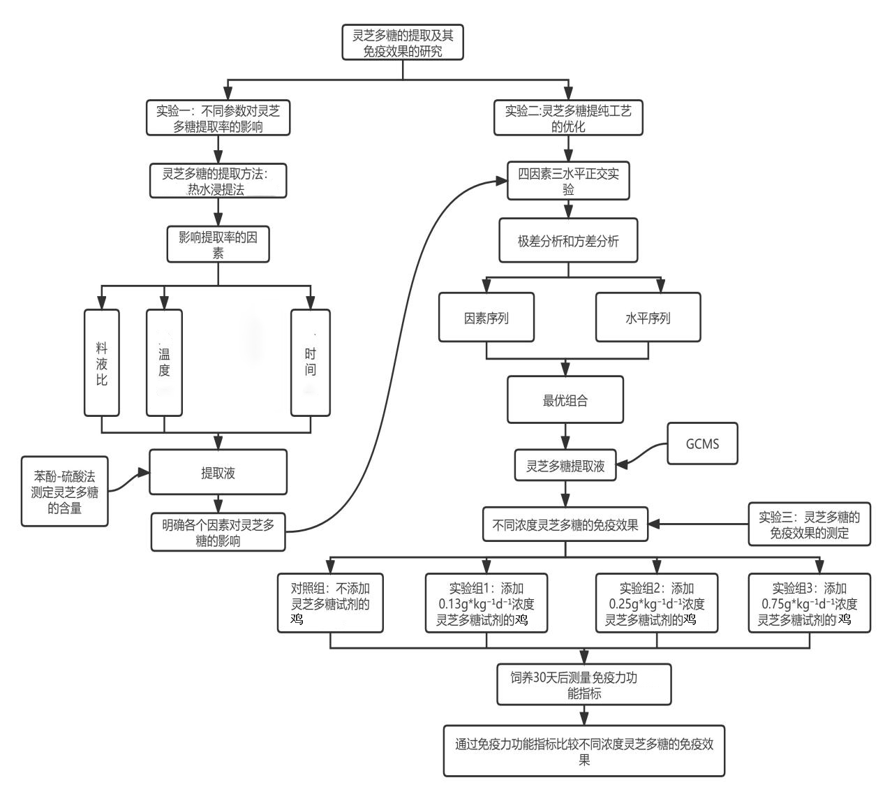
通过优化灵芝多糖的提取方式,分析不同工艺参数对灵芝多糖提取率的影响,并根据实际情况确定出灵芝多糖的最佳提取条件,对灵芝多糖的提取工艺进行优化,利用提取的灵芝多糖研究增强畜禽一—鸡免疫力活性效果,为进一步开发灵芝功能产品和保健食品的研发提供理论依据。
1. 不同参数对灵芝多糖提取率的影响:
试验使用超声波辅助热水浸提法提取灵芝中的多糖,利用单因子对比法对提取工艺中影响灵芝多糖提取的四个因素(超声温度,超声功率,料液比,超声时间)进行分析,通过灵芝多糖的提取率确定每个因素的最佳参数。
2. 响应面法对灵芝多糖提取因素的优化分析:
结合点因素实验结果,通过提取条件的单因素试验结果,分别得各最佳水平;在此基础之上,以温度(A)、料液比(B)、 时间(C)为自变量,依据 Box-Behnken 试验设计的原理,对实验数据进行图表绘制,以灵芝多糖的提取率为响应值,使用 Desing Expert 程序软件对试验结果进行回归分析,得到灵芝多糖提取率(Y)。
对温度(A)、料液比(B)、 时间(C)的回归方程。所得结果,根据实际情况进行确定最佳提取条件。

1. 灵芝多糖的免疫效果分析:
根据灵芝多糖成人每日推荐用量,分为不同剂量灵芝多糖0.13、0.25、0.75g·kg-1·d-1组(分别相当于人体推荐量的5、10、30倍)及对照组(纯净水),每组10只。对照组每天灌胃给纯净水,给药组每天给药,连续30d。根据《保健食品功能评价方法(2020年版)(征求意见稿)》评价复方的增强免疫力活性,测定鸡NK细胞活性、迟发型变态反应、脾淋巴细胞增殖能力和单核-巨噬细胞吞噬能力等免疫力功能指标,来确定灵芝多糖免疫效果。
灵芝多糖具有抗氧化、抗肿瘤、抗辐射、保肝及免疫调节等多种药理活性,灵芝是一种具有 3000 多年药用历史的传统名 贵中药材,并且我国的灵芝资源十分丰富,因此合理的开发利用尤为重要。灵芝多糖作为灵芝的主要有效成分之一,具有丰富的药用价值和巨大的市场需求,一直是国内外的研究热点,且研究已深入到分子水平。种类不同、结构不同、提取方法不同,会导致灵芝多糖的生物活性也有所不同。国内外对灵芝多糖现存问题主要包括:①对于灵芝多糖高级结构的研究十分有限,构效关系尚不清晰;②超声波提取等新型提取方法主要用于实验室,工业生产仍停留在最传统的热水提取法;③对灵芝多糖功能特性的探讨多停留于实验研究,临床应用研究相对匮乏, 且其作用机制尚不明确。因此,灵芝多糖的未来研究方向应集中在:进一步探讨灵芝多糖的结构特征 及构效关系;进一步改进灵芝多糖目前的提取纯化工艺和方法,提升其提取效率;进一步认识灵芝多糖的生物活性和药理作用机制,为灵芝多糖在医疗、 卫生、保健领域的开发利用奠定基础。
1. 灵芝多糖结构分析
灵芝多糖结构分析主要集中在单糖组成、分子量、糖链、三螺旋构型等方面的研究。何晋浙等人经HIO4氧化、Smith降解及甲基化反应,并借助光谱仪器对灵芝水提多糖的结构特征及三螺旋体结构进行分析研究,结果表明:灵芝多糖含有三螺旋体构型,其主要单糖组分为葡萄糖。
朱影采用现代光谱技术对雪灵芝多糖的结构进行初步研究,确证AMPI-B和 AMP4-A 均由鼠李糖、阿拉伯糖、木糖、甘露糖、葡萄糖、半乳糖组成。何晋浙等人利用苯酚-硫酸法联合多种光谱测试 技术进行多糖组分、含量、结构和分子量分析研究。研究确证灵芝多糖结构主要为β-糖苷键连接的吡喃 型葡聚糖,其主要单糖组分为葡萄糖,含量为89%左右。
QianY.等人采用沸水萃取法得到灵芝多糖(GLP),并采用高效液相色谱(HPLC)对其进行分析,分析结果显示GLP由包括木糖、果糖、葡萄糖、蔗糖和麦芽糖等单糖和二糖组成。ZhaoL.Y.等人对其分离纯化所得的灵芝多糖进行了UV、IR光谱表征和分子量、单糖组成研究。袁红波采用物理方法和化学方法联合使用对得到的灵芝多糖(GLPBS1-1-a)结构进行了初步解析,最终推出GLPBS1-1-a主要存在以下结构重复单元:

张莘莘等人研究了黑灵芝多糖对小鼠腹腔巨噬细胞NO、IL-1β、TNF-α生成的影响,发现黑灵芝多糖可促进正常巨噬细胞活化并释放NO、IL-1β、TNF-α,进而增强机体免疫力。耿卫朴等人探讨了灵芝多糖和当归多糖对人外周血活化T淋巴细胞的免疫作用。结果表明,灵芝多糖能下调Caspase-3蛋白表达并抑制T淋巴细胞凋亡,具有确切的促进人外周血T细胞免疫的作用。ZhuX.L等人研究了灵芝多糖对小鼠骨髓造血功能的影响,结果显示灵芝多糖能选择性地结合骨髓基质细胞,刺激造血生长因子的分泌,并增强造血细胞和间质细胞的集落形成活性,进而促进造血。SunL.X等人进行了灵芝多糖对B16F10细胞激活淋巴细胞的活性研究。结果表明灵芝多糖能提高 B16F10细胞激活淋巴细胞的活性。
2. 灵芝多糖活性研究
近年来,国内外已经探究了灵芝多糖具有抗氧化、抗肿瘤、抗辐射、保肝及免疫调节等多种药理活性,从整体上提高了灵芝的药用价值。近年来,消费者生活质量提高带动了对灵芝的需求,目前市场上灵芝产品有药品、食品、保健品等。消费者购买灵芝通常是源于对其药理活性的需求,但复杂的化学组成使得其功能活性的机制仍处于研究阶段。
Zhu等研究了灵芝多糖在免疫抑制小鼠体内发生的免疫效应。连续7 d在小鼠腹膜内分别注射不同剂量的灵芝多糖,其中低剂量灵芝多糖加速了小鼠骨髓细胞、红细胞和白细胞以及B淋巴细胞和T淋巴细胞的恢复;第5天的T淋巴细胞活性变强,第8天T细胞和B细胞的生长繁殖加强,第7天至第9天淋巴因子激活杀伤细胞活性。第12天吞噬细胞的吞噬和细胞毒性功能得到增强。数据证明了低剂量灵芝多糖治疗对增强免疫抑制小鼠免疫细胞活性有显著影响。
灵芝多糖的免疫调节作用让其在医药和食品行业拥有巨大潜能,但目前对此类产品的开发还不够,其原因可能在于没有足够清晰的理论体系支撑。
3. 灵芝多糖的提取方法
(1) 传统提取法:
传统的灵芝多糖提取方法是利用多糖能溶于水不溶于有机溶剂的原理,采用水提醇沉法从灵芝子实体中提取多糖。由于传统提取方法简单,不会引起多糖降解,且成本低、安全,是目前多糖提取应用最多的一种方法。但是利用传统提取法耗时长、提取率低,一般只能提取胞壁外多糖且多糖生物活性较低。
(2) 酶法提取:
酶法提取灵芝多糖是一种条件温和的提取方式。由于多糖与几丁质在细胞壁中同时结合细胞壁外层大分子。酶法提取是利用使大分子几丁质、半纤维素等与灵芝多糖分离从而达到多糖的分离。常用的酶有纤维素酶、果胶酶及中性蛋白酶等。酶法提取受温度和pH的影响。因此对于多糖的提取技术有一定的局限性。并且,大多数酶属于蛋白质,在提取过程中影响酶变性条件也是考虑的因素之一。在酶法提取过程中为了达到更好的效果,通常采用复合酶提取,即一定比例的果胶酶、纤维素酶及中性蛋白酶协同使用或复合酶-热水浸提相结合的方法。
(3) 超临界流体辅助提取:
超临界流体萃取技术通过改变温度和压力使被提取物的溶解度发生变化,达到分离提取的目的。是近年来较新的一种提取分离技术,超临界流体萃取技术既有液体溶剂的萃取能力,也有较好的传质效果。廖周坤等曾通过该方法从雪灵芝中提出了多糖类成分。超临界流体萃取耗能低、无污染且效率较高,适合于挥发性较强、热敏性物质和脂溶性成分的提取分离。但提取设备复杂,成本较高,比较适合在实验室中应用。
(4) 超滤法:
超滤是一种膜分离技术,利用此方式可以在不破坏多糖的活性的前提下来对多糖进行分级且无污染、设备简单、能耗低;并且可以长期连续使用。但利用超滤法对多糖进行分离前需要了解多糖的相对分子量,根据分子量的大小来确定所需要膜的规格和分离时间。
(5) 微波辅助提取:
微波作为一种高频率的电磁波,在多糖提取过程中利用微波高速振动产生热能,使温度和压力升高细胞膜和细胞壁急剧破裂,细胞内的多糖释放出来。利用微波辅助提取,灵芝多糖得率非常高,且省时、节能、无污染、操作简便。但有一定局限性。微波辅助提取的过程中如果进一步加热,会导致细胞内部和细胞壁水分减少,细胞收缩出现裂纹。因此,要求被处理的物料具有良好的吸水性且不会由于局部温度过高而变性。
(6) 超声波提取:
超声波提取是一种物理破碎过程,通过超声场形成局部瞬间高压,使细胞壁及整个生物体破裂;然后利用产生的空化作用和机械作用增加物质分子运动的频率和速度,使多糖溶出。超声辅助波提取与传统工艺相比,操作简单,提取率高,反应过程无物料损失,无副反应发生,在提取的过程中灵芝多聚糖在无超声场作用时几乎不能水解协同纤维素酶却变得易水解是一种可行的提取技术。
(7) 超声波-微波协同萃取:
超声波-微波协同萃取法是充分利用超声振动的空化作用和微波的高能作用相结合,使样品内部受力均匀降低样品基体的结合力,使目标物快速溶于溶剂中。与传统工艺相比,此方式提取时间较短,提取效率也有所增加同时能够节约一定的水资源。不同的提取方式都有其优缺点,要根据提取原料、条件、提取目的等综合因素考虑。对于灵芝多糖的提取不局限于一种方式而是多种方式协同作用最终得到目标产物。同时,实验室的结果还需要进一步验证才能应用到生产实践中。综合考虑提取物浓度和提取成本。
4. 免疫力活性检测实验方法
(1) NK细胞活性测定实验
按要求将各项加入 96 孔培养板中,于 37C、5% CO_培养箱中培养4 h 后,按 LDH 检测试剂盒步骤加人反应液及终止液,酶标仪 490 nm 处测定 OD 值。
(2) 脾淋巴细胞提取
无菌取脾,置于盛有适量磷酸缓冲盐溶液(PBS)的平血中,用注射器吸取PBS 冲洗脾脏表面及内部至脾脏发白,用镊子轻轻将脾撕碎,用注射器内芯将脾脏研磨制成单个细胞悬液。经200 目筛网过滤,用 PBS 液洗1次1500 r/min离心5min。细胞沉淀中加入红细胞裂解液 5~10 mL.混勺静置5min,加人PBS至50mL混,200 目筛网过滤,1500r/min 离心 5min,上清,重复操作次;然后将细胞悬浮于20mL 完全培养液中,活细胞计数,离心重悬后,分别调整细胞浓度为2x10和2x10^6个/mL。
(3) 脾淋巴细胞增殖
取细胞密度为 2x10”个/mL 的脾细胞悬液 200 uL分别加入 96 孔培养板中一孔加 ConA 液 15 uL,另一孔作为对照,设 3 个平行孔,置 37C,5% CO_培养箱中培养 48 h。采用CCK-8 法检测细胞增殖情况,用酶标仪在 450 nm处测定吸光度。
参考文献:
[1]杨美璐,李宇敏,张英,陈宝江,谷子林,陈赛娟,刘亚娟.灵芝多糖的生物活性及其在动物生产中的应用研究[J].饲料研究,2018(03):55-58.DOI:10.13557/j.cnki.issn1002-2813.2018.03.013.
[2]吴淑琴,童玉鑫,王长康,高玉云.灵芝多糖的生物学功能及其在畜禽生产中的应用研究进展[J].中国畜牧杂志,2022,58(03):26-31.DOI:10.19556/j.0258-7033.20210317-07.
[3]邵楠,徐静,宋航,彭灿,蔡标.灵芝多糖实验研究进展[J].辽宁中医药大学报,2021,23(10):91-95.DOI:10.13194/j.issn.1673-842x.2021.10.021.
[4]于海洋,弥春霞,吴薇,李猷.灵芝多糖提取方式比较及多糖应用研究进展[J].安徽农业科学,2014,42(08):2318-2319+2400.DOI:10.13989/j.cnki.0517-6611.2014.08.103.
[5]邹修文,杨啟源,盛家荣.灵芝多糖的研究进展[J].广西师范学院学报(自然科学版),2014,31(03):48-52.DOI:10.16601/j.cnki.issn1001-8743.2014.03.012.
[6]王婷婷,陈特欣,肖建勇,余耿介,林月芬,吴筠莹,李灼坤.灵芝多糖化学结构及药理活性研究进展[J].中国食用菌,2022,41(01):7-16.DOI:10.13629/j.cnki.53-1054.2022.01.002.
[7]董嘉成,顾晨曦,何雨婷,王言之,李世芬,胡奇,张静姝.灵芝多糖对小鼠免疫功能的调节作用[J].江苏医药,2021,47(01):10-13.DOI:10.19460/j.cnki.0253-3685.2021.01.003.
[8]丁霄霄,李凤伟,商曰玲,王笃军,王杰,卜雯丽,余晓红.灵芝多糖的复合酶法提取工艺优化[J].食品研究与开发,2020,41(05):34-39+53.
[9]武万兴,段志辉,薛轩,等.基于网络药理学研究灵艺-西洋参-冬虫夏草复方增强免疫力活性及作用机制.食品工业科技2023,44(8):392-404.doi:10.13386/1.5sn1002-0306.2022060329
① 本项目通过响应面分析设计来优化灵芝多糖的提取工艺,为未来灵芝多糖提取技术提供有效参考价值,具有鲜明的创新性。
② 目前对植物多糖和微生物多糖的研究较多,大量研究表明,多糖具有多种药理活性,如增强机体免疫力、抗菌、抗病毒、抗氧化和抗衰老等作用,本实验对灵芝多糖的提取率和免疫效果进行分析。以灵芝多糖为研究对象,从中提取多糖并研究免疫效果,为其进一步开发研究提供理论依据,具有突出的项目特色。
③ 大多数研究免疫效果的实验选用小鼠作为实验动物,而本项目选用畜禽——鸡作为实验动物,是结合本学校对畜禽研究有较为丰富的实验经验而选择的,有独特的项目特色。
1. 技术路线

2. 拟解决的问题
在灵芝多糖提取和测定免疫力功能时,会遇到各种来自技术上的问题,在灵芝多糖的提取过程中会存在一定误差,且进行抑菌实验时组内会存在差异,必须使其保持在相同的环境中进行实验,以减小系统误差对实验的影响。
3. 预期成果
(1) 得到灵芝多糖的最佳参数。
(2) 明确灵芝多糖对畜禽——鸡的免疫效果
(3) 发表文章1-2篇
1. 2023年06月-2023年07月,阅读大量国内外文献并设计试验。
2. 2023年07月-2024年01月,完成灵芝多糖的提取及其抑菌实验。
3. 2023年01月-2024年02月,处理实验数据,进行数据分析,撰写总结报告。
4. 2024年02月-2024年06月,发表1-2篇学术论文。
① 不同料液比、时间、温度下灵芝多糖的提取率

② 响应面法分析灵芝多糖最佳提取参数

在单因素试验的基础上,以灵芝多糖提取率为响应值,利用Box-behnken试验设计和响应面分析法对提取条件进行优化,在单因素试验结果上,每个因素选定3个水平,以确定最佳的提取工艺。
本试验已设计三因素四水平正交试验对灵芝多糖提取工艺进行优化,但对灵芝多糖免疫效果的研究还不够彻底,后期还应继续阅读大量文献,从中了解并学习相关知识,和团队成员配合好,边实验边学习,解决因操作不当造成的问题。
| 开支科目 | 预算经费(元) | 主要用途 | 阶段下达经费计划(元) | |
|---|---|---|---|---|
| 前半阶段 | 后半阶段 | |||
| 预算经费总额 | 5000.00 | 试验用品 | 2500.00 | 2500.00 |
| 1. 业务费 | 3000.00 | 无 | 1500.00 | 1500.00 |
| (1)计算、分析、测试费 | 0.00 | 无 | 0.00 | 0.00 |
| (2)能源动力费 | 0.00 | 无 | 0.00 | 0.00 |
| (3)会议、差旅费 | 0.00 | 无 | 0.00 | 0.00 |
| (4)文献检索费 | 1000.00 | 无 | 500.00 | 500.00 |
| (5)论文出版费 | 2000.00 | 发表文章 | 1000.00 | 1000.00 |
| 2. 仪器设备购置费 | 0.00 | 无 | 0.00 | 0.00 |
| 3. 实验装置试制费 | 0.00 | 无 | 0.00 | 0.00 |
| 4. 材料费 | 2000.00 | 试验用品 | 1000.00 | 1000.00 |